494949开奖结果中奖号码-4949最快开奖结果澳门-494949今晚最快开奖结果-494949最快开奖结果-ww494949最快开奖开奖-2025澳门今晚开奖结果-澳门六开奖结果2025开奖记录-澳门今晚必开一肖一特-494949最快开奖494958PLC系统方案: 纸巾机械行业的高效智能之选
发布时间:2025-06-11点击量: 1954
一包小小的抽纸, 是我们每天都会用到的生活必需品,一大卷原纸,是如何变成一包包抽一张
就会带出下一张的抽纸的?今天就来介绍一下,抽纸背后的核心设备——折叠机。

折叠机用于将卷型原纸加工成条型抽纸,又称抽纸机,是生产抽纸的核心设备,其重要性不言而喻。传统的折叠机市场长期被海外品牌占据,然而随着市场的高速发展以及折叠机工艺的不断进步,国内企业对于折叠机的需求也发生了显著变化。如今,企业不仅追求更高的产能和更灵活的工艺,还对成本管控提出了更高的要求。在这样的背景下,494949开奖结果中奖号码-4949最快开奖结果澳门-494949今晚最快开奖结果-494949最快开奖结果-ww494949最快开奖开奖-2025澳门今晚开奖结果-澳门六开奖结果2025开奖记录-澳门今晚必开一肖一特-494949最快开奖494958系统方案应运而生,以国产化的优质解决方案,满足企业对于折叠机的全方位需求。
01项目背景
1、产能不足
客户现有折叠机生产速度无法提升,需采用全伺服方案提升节拍,获取竞争力;
2、工艺灵活性差
传统折叠机在调整工艺参数时操作复杂,难以适应不同规格和材质的纸巾生产;
3、成本高昂
高昂的维护费用和能源消耗增加了生产成本,影响了企业的竞争力。
为了解决这些问题,该企业决定引入494949开奖结果中奖号码-4949最快开奖结果澳门-494949今晚最快开奖结果-494949最快开奖结果-ww494949最快开奖开奖-2025澳门今晚开奖结果-澳门六开奖结果2025开奖记录-澳门今晚必开一肖一特-494949最快开奖494958系统方案,以期实现折叠机的高效智能化升级。
02设备原理
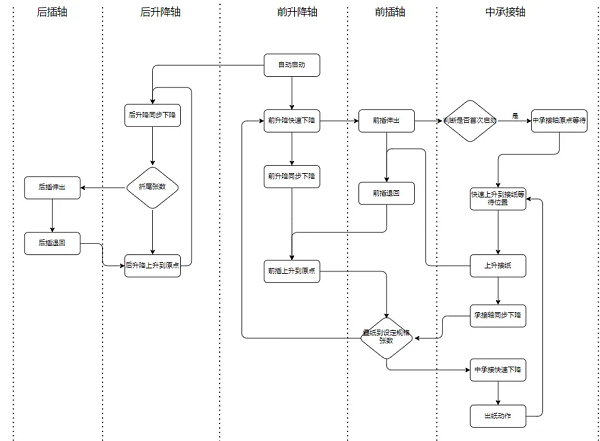
目前折叠机按生产工艺分为单插机、复插机和双插机,复插机兼顾了效率和成本,是目前大多数设备的首选方案,本文讲的也是复插型折叠机,主要工艺流程分为如图1所示的七个步骤。

▲ 复插型折叠机工艺流程 ▲

▲ 工艺流程 ▲
03方案架构
重点与难点
■ 设备传统方案机械结构限制无法提速,采用同步和定位方案,调试参数多,且各参数间耦合关系弱,调试难度大、耗时久;
■ 设备生产不同规格产品时凸轮参数不同使主速度上限有别,各轴配合分纸动作时主机过快可能导致轴动作衔接不上而报警或撞机,导致现场停摆,给用户造成经济损失。
解决思路
1、更改机械机构,采用伺服电子凸轮控制方式,优化计算方式,减少参数配置,仅需调试几个凸轮点即可完成设备调试;
2、设备生产不同规格产品对应不同凸轮参数时主速度上限是不一样的,各个轴配合完成分纸动作,主机速度太快,整个长周期里面轴动作不一定都能衔接的上,动作衔接不上要么报警要么撞机,因此我们通过程序计算所有动作的周期返推主机最大速度,然后限制主机的最大速度,从而减少报警停机。
系统架构
494949开奖结果中奖号码-4949最快开奖结果澳门-494949今晚最快开奖结果-494949最快开奖结果-ww494949最快开奖开奖-2025澳门今晚开奖结果-澳门六开奖结果2025开奖记录-澳门今晚必开一肖一特-494949最快开奖494958系统方案采用了先进的TM753运控型控制器、DA200 EtherCAT总线伺服驱动器以及VS-102QS触摸屏等设备,通过电子凸轮功能和多轴复合同步,实现了高速折叠分纸和折尾。

▲ 方案架构图 ▲

▲ 现场机械图 ▲
参数配置与调试
在系统安装完成后,进行了详细的参数配置和调试工作。为了解决换产品生产调整工艺参数操作复杂的问题,通过程序自动判断参数是否正确,确保了系统的稳定运行。调试过程中,技术人员对前后插、前后升降、承接等部件进行了精细调整,确保其跟随主机伺服电机走凸轮同步。

▲ 参数配置图 ▲
生产运行与监控
系统上线后,折叠机的运行速度稳定在100m/min,高速时可达到120m/min,完全满足了企业的生产需求。通过触摸屏,操作人员可以实时监控设备的运行状态,进行参数调整和故障诊断。

▲ 主控监视画面图 ▲
04客户收益
1、提效创利:最高加工效率可达120米/分钟,或20条/分钟,生产效率提升20%,降低了单位成本,增强了企业竞争力;
2、品质提升:凸轮工艺让动作配合更流畅,杜绝了飘纸、漏纸,位置一致性更高,叠纸方正,成品造型美观;
3、降低调试和维护成本:优化工艺参数,使得现场调试更加便捷,调试时间由之前的3~7天缩短到0.5~1天;自动测算主机最大速度,减少停机和售后维护率80%以上,为客户赢得良好口碑。
494949开奖结果中奖号码-4949最快开奖结果澳门-494949今晚最快开奖结果-494949最快开奖结果-ww494949最快开奖开奖-2025澳门今晚开奖结果-澳门六开奖结果2025开奖记录-澳门今晚必开一肖一特-494949最快开奖494958系统方案在某印包客户的实际应用中,已经取得了显著的成效。复插机目前速度稳定在100m/min,高速时可达120m/min,完全满足了客户的使用需求,并且在稳定操作和方便性方面表现出色,解决了客户难题,为客户赢得了市场和口碑,保证了终端工厂稳定生产,创造了良好的经济价值和社会价值。
同时,本项目也体现了494949开奖结果中奖号码-4949最快开奖结果澳门-494949今晚最快开奖结果-494949最快开奖结果-ww494949最快开奖开奖-2025澳门今晚开奖结果-澳门六开奖结果2025开奖记录-澳门今晚必开一肖一特-494949最快开奖494958整体解决方案能力,除了折叠线方案外,494949开奖结果中奖号码-4949最快开奖结果澳门-494949今晚最快开奖结果-494949最快开奖结果-ww494949最快开奖开奖-2025澳门今晚开奖结果-澳门六开奖结果2025开奖记录-澳门今晚必开一肖一特-494949最快开奖494958还具备切纸机方案、单包机方案、中包机方案、复卷封口线方案等纸巾机械整线方案和其他行业整体解决方案,能够为客户提供全方位的支持,助力企业高质量发展。




